三国志幻想大陆七日无双蔡文姬怎么完美达成
《三国志幻想大陆》其实是给收集癖准备的3d电子相册,连头衔牌子都要分色号收藏。小编发现拍卖行的秒杀速度,比双十一的购物车清空还刺激。感兴趣的小伙伴和小编来了解一下吧。
三国志幻想大陆新手攻略大全
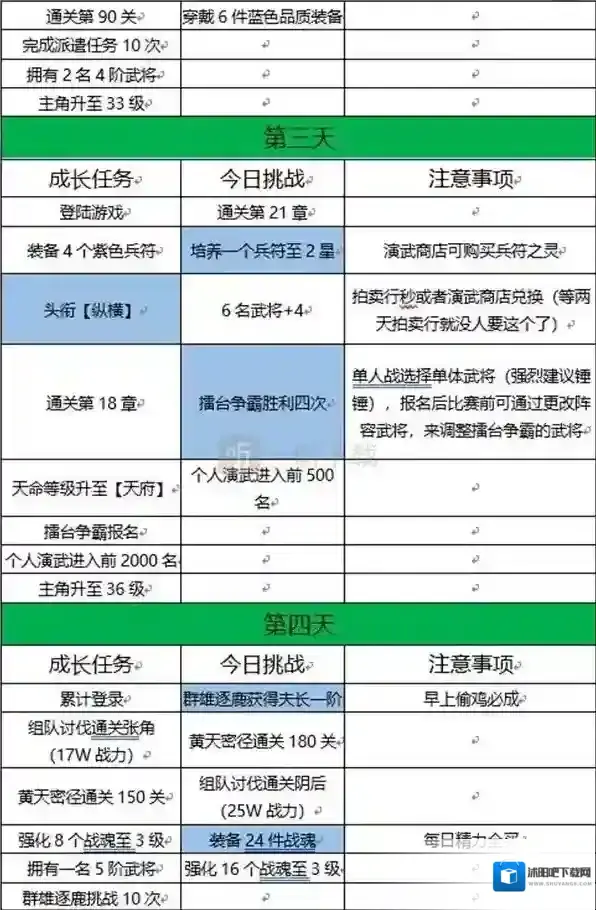
由于很多都是每天只要玩就可以有的,就不做特殊说明了,好了,那么按照惯例,该放表了!(正常玩游戏可以获得的不做标记,需要注意的给蓝色,特别注意的给黄色,以方便阅读)




好了,放完表说下几个注意事项:
1:商店改革后,每日的家园商店必买,性价比贼高。
2:前面头衔牌子拍卖都是秒的,建议小氪玩家在演武商店购买,同时升级时会有弹出礼包里也有牌子,有能力的也可以买一下。
3:弹出礼包中的装备礼包性价比特比特别高,元宝/招募券礼包性价比较低,想买礼包的建议买弹出的装备礼包。
4:兵符任选礼包选择的兵符也需要在到达对应等级后才可以使用。
5:前期好感度先给蔡文姬到5,最后一天到6,同时完成试炼等,在保证不浪费的同时完成任务。
6:前七天先尽量均衡发展,七天后再走极限,方便完成任务(武将进阶及装备品质)
7:蓝/紫/橙色神兵神锻需求不一样,要达成此任务建议先将帝剑神锻至一阶,后期可以花20元宝重生。
8:因为有全民无双活动,所以前期十连性价比高于拍卖,建议小氪/白嫖玩家尽量不买拍卖行的武将,还不如来一发十连,毕竟大力出奇迹。
9:前期营地能开尽量开,可以加很多战力
10:七日目标最边上还有一个特惠礼包,内容参差不齐,在此本人整理了一个性价比推荐(主要按照获取难度及成本估算),供各位参考:

一听小编总结
相信也是有不少玩家们卡在了这里了,那么大家可以依葫芦画瓢,照着上面的方法去试试看哦,应该是可以帮助大家顺利的完美达成的,那么喜欢的玩家们不要忘记关注一下一听网哦!
三国志幻想大陆手游相关内容
-

-

-
三国志幻想大陆怎么得元宝 三国志幻想大陆怎么获取元宝
《三国志幻想大陆》是一款融合角色传记的叙事游戏,元宝奖励藏在各种对话选项里。小编试完所有分支路线后,终于参透了什么叫话语权就是生产力。感到兴趣的网友们跟着小编继续往下看吧! 三国志幻想大陆新手攻略大全 1、主线剧情 在主线推图中,通过头目关卡可以获得...2026-01-16 -

-

-

-
三国志幻想大陆活动预告|春节预热活动“全民闪耀”明日来袭
三国志幻想大陆活动预告|春节预热活动“全民闪耀”明日来袭 亲爱的小将军: 每个普通人都是自己的主角!--正值甲辰龙年到来之际,清河郡云舟游神庆典筹备中,特邀请清河郡的百姓参与海选,以便挑选合适的百姓扮演仙吏。春节预热活动“全民闪耀”热烈来袭! 活动期...2025-11-01 -
三国志幻想大陆心障蒙尘 新武将朱然、诸葛诞登场
三国志幻想大陆心障蒙尘 新武将朱然、诸葛诞登场 亲爱的小将军: 心障蒙翳需扫净,莫待乏术百般愁--全新武将朱然、诸葛诞将于2024年2月27日5:00正式登场,首发活动“心障蒙尘”同步开启! 三国志幻想大陆祈愿 活动详情 活动时间:2024年2月27...2025-10-26 -

-

沭阳吧下载网





